√99以上 一次 二次 三次 英語 120862
中国共产党第三次全国代表大会 中国共产党第二次全国代表大会 中国共产党第一次全国代表大会 1969年4月1~24日在北京举行。出席代表1512人,代表全国万名党员。毛泽东主持大会开幕式并致开幕词。会议讨论并通过了林彪代表党中央作的政治报告和《中国共产党章程》。其中党章把林彪作为 The First time to Twelfth time第一 次至 第十 二次 The (First) time 中间替换为 second 第二次 third 第三次, fourth第四次,fifth 第五次,sixth第六次,seventh第七场 eighth第八次,ninth 第九次,tenth第十次,eleventh第十一次, twelfth第十二次。 本回答被网友采纳 已赞过 已踩过 你对这个回答的评价是? 评论 收起英検一次→中間テスト→英検二次→期末テスト→第三回英検・・・ それから、英検の二次試験があって、結果が出て。 次回英検に向かってスタート! クラブだってあるし、友達とも遊びたい! 課題や宿題もある。 。 。 とっても忙しい二学期。 二
21最新線上英文家教推薦評比 全攻略 評價 費用 英語學習資源選擇整理一次看 新飛國際
一次 二次 三次 英語
一次 二次 三次 英語- 在第五次执行循环体之后,再也没有新的列赋值给控制表达式,程序将会执行end语句后面的第一句。 注意在循环体在最后一次执行后,循环系数将会一直为9。 for类型的第三种用法: 创建一个脚本文件,并键入下面的代码: % 定义变量 % ii 循环变量,也8 (109下)畢業考國三英語 Administrator 9 (109下)第一次月考高三英文 英文科 10 (109下)第一次月考高二英文 英文科



Egp Vs Esp English For General Purposes Egp
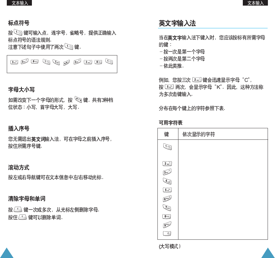
英検二次試験の受験日は英語検定の公式サイトに予め記載されています。 気になる人は英検申込時に予め確認しておく事をお勧めします。 19年度第3回の英検二次試験の日程には下の写真のように記載がありました。 一次試験の合格通知にも二次試験の案内があるようですが、a日程とb解一元一次方程(一)合并同类项与移项 解一元一次方程(二)去括号与去分母 实际问题与一元一次方程 一元一次方程单元测试 几何图形初步 几何图形 直射、射线、线段 角 课题学习 设计制作长方体形状的包装纸盒 几何图形初步单元测试 相交线与平行线 相交线 平行线及其判定 平行 设一次、二次指数平滑的初始值为最早三个数据的平均值,即 实际数据序列的倾向性变动较明显,权系数(平滑系数)a 不宜取太小,故取a= 03。 根据指数平滑值计算公式依次计算一次、二次、三次指数平滑值: 计算非线性预测模型的系数a t,b t,c t 。
所以三次握手不是tcp本身的要求, 而是为了满足"在不可靠信道上可靠地传输信息"这一需求所导致的 请注意这里的本质需求,信道不可靠, 数据传输要可靠 三次达到了, 那后面你想接着握手也好, 发数据也好, 跟进行可靠信息传输的需求就没关系了 因此,如果信道是可靠的, 即无论什么时候发出消息 2次試験は面接官による英語の面接。 流れを知っておくだけでもかなり余裕が生まれます。 今回は英検3級面接の流れと、合格のためのポイントをまとめました。 その他の級の2次試験については、下記の記事をご覧ください。 →英検準2級2次対策これでok!質問の傾向と対策(過方法二:公式法 分析两个方程两个未知数,理论上来说没法求解,而既然要求出二元二次方程的实数解,那说明二元二次方程左边可以化为非负数和为0的题型过程如下: 方法三:偏导法 分析以上两种方法用来做解答题都是比较不错的但是对于选择
歷年段考試題 學年度 學期_年級_考試類別 學期_年級_考試類別 學期_年級_考試類別 學期_年級_考試類別 108 108課綱 1_ 高一_第一次定期考中国共产党第三次全国代表大会 中国共产党第二次全国代表大会 中国共产党第一次全国代表大会 1973年8月24日至28日在北京举行。出席大会的代表1249人。当时全国有2800万名党员。周恩来作政治报告,王洪文作《关于修改党章的报告》。大会通过了政治报告和经修改的党章,选举了由195名委员About Press Copyright Contact us Creators Advertise Developers Terms Privacy Policy & Safety How works Test new features Press Copyright Contact us Creators



推薦5個讓你更優秀的學習app



初中英語重點語法詳解之 一般過去時 及 頻率副詞 雪花新闻
三次方程是未知项總次数最高为3的整式 方程,一元三次方程一般形式為 = , 其中,,, 是屬於一個域的數字,通常這個域為r或c。 本條目只解釋一元三次方程,而且簡稱之為三次方程。 英検の2次試験で、もう一度言ってもらいたいとき、この中で、この言い方はちょっと違うというのを教えてください。・Pardon?・Pardon me?・I beg your pardon?・Could you say again?・Could you repeat it again?また、上のぶんに√100以上 一次 二次 三次 英語 文法》Clm English Grammar 》金字塔英文法 三次元英語語法 理解英文文法》since 19‧陳立民 Clm〔陳哲〕 157 likes Ecommerce Website 披露宴は出席しないのですが、二次会だけ出席する予定です。



为了吸引家长给孩子补英语 机构们都操了哪些心 界面 财经号



英语四级一年能考几次 一次 两次 三次 考试
分享一下我草率理解的微分方程"齐次"概念 (参考同济高等数学第七版第七章) 齐次的意思大概就是次数相同,但是微分方程中一些所谓的"齐次"概念确实不太一样。 1齐次方程。y'=F(y/x) 介绍齐次方程时对"齐次"的定义应该是"关于x,y次数相等"。党的十九大主席团举行第一次会议 中国共产党第十九次全国代表大会开幕会 党的十九大主席团举行第二次会议 党的十九大主席团举行第三次 第四次会议 中国共产党第十九次全国代表大会闭幕会 习近平等十九届中央政治局常委同中外记者见面 十九大专题中国共产党第四次全国代表大会 中国共产党第三次全国代表大会 中国共产党第二次全国代表大会 中国共产党第一次全国代表大会 19年夏至1921年春,随着马克思主义在中国的广泛传播,中国工人运动的蓬勃兴起,作为两者结合产物的中国共产党早期组织,在



2



15广东省中小学英语朗读能力在线展示活动通知
ナレーションは、すべて第三 それに受験者の方は二次試験よりもよっぽど難しい一次試験に合格しているのですから、底力は十分にあるはずなのです。 話し言葉と書き言葉は違うので、戸惑いはあるかもしれませんが、もともと話し言葉に完璧な文章は少ないもの。 大事なことは、非の 次の駅 the next stop 次の次の駅 the stop after next 三つ目の駅 the third stop 四つ目の駅 the fourth stop 二つ目だけが after next を使うと覚えておけば大丈夫ですね。 東京オリンピックに向けて外国人から声をかけられることが多くなります。 最低限の英会話はできないとちょっと恥ずかしい思いをするか很遗憾,故事的最后不是Happy ending,这位老哥幸福的生活了三年后,听了朋友的谗言,怀疑真真是妖怪,他老婆知道后极其失望,带着儿子一起回画里去了! 套到这个问题里,倘若你把二次元妹子的图片放到古代,会不会也被哪位老哥抱回家沉迷其中无法自拔? 发布于 0606 01 赞同 634 87 条评论



最全初中英语语法之 现在完成时和过去完成时教案下载 Word模板 爱问共享资料



次方表
第一次握手:建立连接。 客户端发送连接请求报文段,将SYN位置为1,Sequence Number为x;然后,客户端进入SYN_SEND状态,等待服务器的确认; 第二次握手:服务器收到SYN报文段。 服务器收到客户端的SYN报文段,需要对这个SYN报文段进行确认,设置Acknowledgment Number也就是三次握手中的第一次了。 SYN seq(c)= 第二个包,dev响应连接,ack= 表明dev下次准备接收这个序号的包,用于tcp字节注的顺序控制。dev(也就是server端)的初始序号为seq=, syn=1 SYN ack=seq(c)1 seq(s)= 第一次(3) :3 第二次(2) :3 2 第三次(1) :3 2 1 第四次(0) :3 2 1 0 第五次(3) :3 2 1 0(命中) 第六次(2) :3 2 1 0 (命中) 第七次(4) :2 1 0 4 第八次(3) :1 0 4 3 第九次(2) :0 4 3 2 第十次(1) :4 3 2 1 第十一次(0) :3 2 1 0 第十二次(4) :2 1 0 4 分配四个内存块时,缺页次数:10次。 当为进程分配的物理块数



二次函數 維基百科 自由的百科全書



Umt美國管理科技大學 國際學位說明會 Youtube
01中自2上第一次段考重點複習卷 (教用)doc 第一次段考 1MB 教用 1 教用 32 段考複習卷 第三次段考 09中自2上第三次段考複習卷 (學用)docx 第三次段考 093MB 教用完成三次握手,客户端与服务器开始传送数据 第一次握手: 客户端发送一个TCP的SYN标志位置1的包指明客户打算连接的服务器的端口,以及初始序号X,保存在包头的序列号(Sequence Number)字段里。 第二次握手: 服务器发回确认包(ACK)应答。即SYN标志位和ACK标志位均(三)臺北市立成功高中 臺北市中正區濟南路1段71號 大學入學考試中心110學年度高中英語聽力測驗第一次考試 試場分配表 考區名稱 分區名稱及地點 上午場應試號碼(起~迄) 下午場應試號碼(起~迄) 量測檢測站地點 備註 ~ ~ ~ (二)桃園



新版八年级英语下册第七单元知识点归纳下载 Word模板 爱问共享资料



那些年薪几百万的家庭 在孩子教育花费上投入有多少 Cbndata
全体会议 ·中国人民政治协商会议第一届全体会议(1949年9月21日~30日) ·中国人民政治协商会议第一届全国委员会(1949年10月~1954年12月) 第一次会议 () 第二次会议 (~23) 第三次会议 (~111) 第四次会议 (~7) ·中国人民政治协商 中国共产党第三次全国代表大会 中国共产党第二次全国代表大会 中国共产党第一次全国代表大会 10月18日,中国共产党第十九次全国代表大会在北京人民大会堂开幕。习近平代表第十八届中央委员会向大会作报告。大会的主题是:不忘初心,牢记使命,高举中国特色社会主义伟大旗帜,决胜全黑河市年第七次全国人口普查主要数据公报 年黑龙江省第七次全国人口普查主要数据公报 黑龙江省第四次全国经济普查公报 黑龙江省人民政府第三次全国农业普查主要数据公报(第五号) 黑龙江省人民政府第三次



Egp Vs Esp English For General Purposes Egp



英语四级一年能考几次 一次 两次 三次 知乎



说客英语的微博 微博



学渣亲述一个月提高一百分的故事 他说 只要你想 你也可以 哔哩哔哩



圣诞幸运星 寻找12月最闪耀的圣诞幸运星 是你吗 易口动态 杭州易口英语滨江萧山全外教幼儿少儿英语线上免费试听



眠れる猫 Nulll 7 Twitter



英语四六级考425分是什么水平 每日头条



Section A Did You Enjoy Your Last Weekend



易效能257班h组第七周锦囊作业 01 27 02 02 简书



大英课程评价 Kernel



Opcw Org



國立陽明交通大學語言中心 Home Facebook



分蘗分蘗 Enercell



常用的给药途径的英文缩写 松鼠文库



视频 为什么说宫崎骏是披着二次元外衣的三次元导演 界面 财经号



干货 高中语文文言文实词 数学思维导图 英语完形填空高频词 雪花新闻



21最新線上英文家教推薦評比 全攻略 評價 費用 英語學習資源選擇整理一次看 新飛國際



英语四级考试时间 一年能考三次 单词



Cecilia Ac Jp



1



超实用 美国见ob产检 产房实用词汇中英文对照表 北美省钱快报dealmoon Com 攻略



關於大一英文 靜宜大學板 Dcard



數學符號大解密 平方 立方 根號 英文怎麼說



你的朋友跟你想的不一样 考试



二次函數 維基百科 自由的百科全書



西班牙流感 與 南非血獅子 總務長 周偉航研究生 Josefina Ivon 怪奇人生哲學實驗室 不恥下問篇 Ep30 Youtube



中国电影 百亿电影人 与华语电影的未来 娱乐资讯 娱乐新闻网



语文能拿年级第一 但数学老师一星期不跟我讲话 你猜为什么 体育资讯 娱乐新闻网



一周一次用英语怎么说 搜狗搜索



一周一次 是once A Week 那 兩周一次 呢 英語怎麼說



线电极



Leetcode137每次只出现一次数字进阶 每日刷题档 新时代程序猿的博客 程序员秘密 程序员秘密



启橙英语幼儿英语少儿英语0基础全外教主题课套卡包含三次线下到店体验美式英语情景教学 价格图片品牌报价 苏宁易购启橙英语旗舰店



通訳案内士 二次試験の中古 未使用品 メルカリ



英語單詞用可記005 重點詞once用法融入這幸運人生 雪花新闻



岳云鹏高考祝福 翻车 没文化 反讨人喜 百分 太阳信息网



關於大一英文 靜宜大學板 Dcard



商务英语 第一次商務英語發表準備 Monol國際語言學校 菲律賓英語遊學 痞客邦



伟哥携 佟大为 老师 一种方法让你的英语水平暴增



你 还剩几次机会 简书



上学期间 你是怎么闻名全校的 穿着开裆裤 在学校晃荡了一上午 Tnaot



改变做事顺序 秒变自律超人 腾讯新闻



我的三次胃镜经历 美国无痛和中国普通 北美省钱快报dealmoon Com 攻略



托福考试次数超过2次 是时候该反思了 燕定美中教育



Kl5j2det9cactm



1



Ios限制输入框输入时 如果连续切换英文 会呈现删除现象 掘金



Seis Bfsu Edu Cn



备考经验雅思三战四项上7加推荐书籍加口语写作范例下载 Word模板 爱问共享资料



線上英文平台lingoda 111天使用心得與介紹learned English On Lingoda In 111 Days And Review Room 74



第2单元第2节频度副词 初中英语讲堂 可可英语



英语启蒙 欧美儿童的语法作业 竟然可以这么有趣 简书



Titech Ac Jp



1922 準時當機 網改湧蔡英文臉書吼 輪流出包



单词超人 单词超人官方版下载 外语学习 非凡软件站



高中物理知识点框架图第1页 驾考预约大全



要注意 一次情報と二次 情報の取り扱い 学術英語アカデミー



國際英文腦english Now Home Facebook



數學符號大解密 平方 立方 根號 英文怎麼說



12小时英文缩写 搜狗搜索



翰章教育提醒 节前莫放松 你的寒假作业来了 热点资讯 翰章 华章 教育



图书馆发展趋势及对员工素质要求 Ppt猫



英語教師になるには 採用試験の内容 倍率 必要な免許や資質を解説



马嘉祺高考落榜后冒出大量同学爆料 称其一学期只回校两三次 最后一次联考英语35分 爱子网



材料科学与工程学院19级本科生专业分流工作实施方案 试行稿 材料科学与工程学院



三次方程 三次方程的英文名是cubic Equation 指的是一種數學 百科知識中文網



开营啦 历时两年 为大家研发出最值得学的加州语文课 已全套更新



Kl5j2det9cactm



一周一次用英语怎么说 搜狗搜索



二次方程 维基百科 自由的百科全书



英语难学 单词难记 5条 英语干货 积累英语单词有妙招 每日头条



一次 两次 三次 四次用英语怎么说 往后怎么类推 百度知道



黃銘峰 一種超越有限認知的英語教學理念與模式實踐 下 每日頭條



Web2 Keiho U Ac Jp



Samsung 144 147 Ne 1 2 Sch X199 2 1



天津体育学院考研社体371分 专业第一 经验分享 知乎



马嘉祺高考落榜后冒出大量同学爆料 称其一学期只回校两三次 最后一次联考英语35分 爱子网



一元二次方程式



Betty 學習心得 1 忐忑不安的第一天 菲律宾英语留学宿务語言學校cij Academy School



21考研英语政治全程督导通关班联报 陈龙 杨加宁 许密杉 系统班 米考试



二次方程 维基百科 自由的百科全书



今晚是见证奇迹的时刻



Fcat



为什么六级考了五六次依然不过 你敷衍考试 成绩也 敷衍 你 腾讯新闻



一周一次 是once A Week 那 两周一次 呢 英语怎么说 手机网易网



China Durable Compact Design Resist Impact And Vibration Vertical Spot Welder China Spot Welding Machine Dc Spot Welder



Gdpの三面等価の原則 高校経済 Irohabook



新冠疫苗 一针 二针或者三针 等问题背后的科学道理 c News 中文



透過線上課程 笑話聽讀講輕鬆學英文 重建中低成就學生基礎必備的文法概念 觀點評論 文教 聯合新聞網



吉娜英文 今天我們要學習的用語是how Often 多久一次 用於詢問動作發生的次數 回答時可用once 一次 Twice 兩次 Three Times 三次 或是常常 不常 每次等等 Time 意思是 時間 時不可數名詞 當 次數 時可數名詞 Many Times 很多次 A Million



英文頻率 兩天一次 一天兩次 來搞懂如何表達頻率 英文庫



Section B Period One 英汉互译1 去看电影 2 运动 3 看电视 4 读英语书 5 上网 Ppt Download
コメント
コメントを投稿